Godkänn kakor
Vi använder oss av kakor (cookies) för att vår webbplats ska fungera bra för dig. De används även för webbanalys i syfte att hjälpa oss att förbättra våra tjänster.
Så använder vi cookies
Huddinge HK:s profilkläder är genom både färg och form framtagna för att skapa trygghet och gemenskap så att alla lättare ser skillnad på ledare/tränare och spelare.
Adidas och Stadium är våra leverantörer
Huddinge HK har ett samarbete och sponsoravtal med Stadium och Adidas för profilkläder och profilprodukter. Detta innebär att Huddinge HK och våra medlemmar får tillgång till rabatterade profilkläder och material. Huddinge HK får en bonus av Stadium som går till 100 procent tillbaka till medlemmarna i form av material till våra hallar och kläder till ledare/tränare.
Frågor och beställningar för lag, utanför ordinarie sortiment ska alltid stämmas av med Fred Hatakka, varumärkesansvarig.
För Huddinge HK:s representationslag, dvs
klubbens Herr A och Dam A samt SK Kvarnberga Dam och Herr samt klubbens USM lag i åldrarna U15 – U18 gäller särskilda regler avseende kläder.
Avtalet innebär att representationslagen ska följa nedan:
Representationslag: Med representationslag avses klubbens Herr A och Dam A
samt SK Kvarnberga Dam och Herr samt klubbens USM lagen U 15 – U 18.
Arena/plats för match: Med arena/plats för match avses spelplan, omklädningsrum,
vägen mellan omklädningsrum och spelplanen samt utanför spelarenan ex. vid
entrén samt mot alla arenaväggar utomhus. m.m.
Före/Efter/Mellan och till och från match: Spelare eller ledare som efter en match
byter om och väntar på nästa matchtillfälle i samma hall räknas som civil och då gäller inte dessa representationsregler. Samma princip gäller till och från matchstället.
Ansvarig kontaktperson är styrelsens ordförande samt klubbens material och varumärkseansvarige
Avtalet innebär förpliktelser för oss som förening med viten till följd om vi inte följer dem. Stadium kommer under avtalets gång följa upp på plats hur vi som förening följer våra åtaganden.
I Huddinge HK får alla spelare som betalt medlemsavgift tillgång till matchtröja. Som ett led i detta har Huddinge HK en nummerserie som vi använder på våra matchtröjor. Föreningen gör sitt bästa för att tillgodose storlekar, nummer och typer men kan inte garantera specifika önskemål. Eventuella avvikelser för tröjnummer kan endast tas av ordförande, ej av ledare eller spelare.
Matchtröja får enbart bäras i match och representationssammanhang, aldrig i träning.
Matchtröjor efterfrågas av ansvarig ledare i resp lag till klubbens materialansvarig, Material@huddingehk.se
När/om en spelare inte betalar medlemsavgift ska denna lämna tillbaka matchtröja till föreningen. Samma gäller om spelare växer ur sin matchtröja. Provstegar finns att låna, kontakta klubbens materialansvarig.
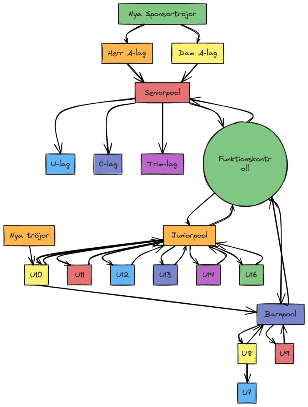
Denna del beskriver flödet för utdelning och användning av matchtröjor inom klubben. Flödet är uppdelat i tre huvudpooler: Seniorpool, Juniorpool och Barnpool. Varje pool har sina egna riktlinjer gällande sponsorer, tryck och hantering.
1. Seniorpool
Omfattar: Herr A-lag, Dam A-lag, U-lag, C-lag och Trim-lag.
Matchtröjor till seniorlagen kommer från Seniorpoolen.
Flödet startar från de nya sponsortröjorna som fördelas till Herr A-lag och Dam A-lag, och därefter vidare till Seniorpoolen efter säsong.
Funktionskontroll genomförs innan tröjorna går ut till lagen för att säkerställa att de är i gott skick.
Seniorlagen har egna klubbsponsorer.
Viktigt: Tröjorna i Seniorpoolen får inte ha Dunross-tryck.
När tröjorna är godkända distribueras de vidare till respektive seniorlag enligt behov.
2. Juniorpool
Omfattar: U10, U11, U12, U13, U14 och U16.
Matchtröjor till juniorlagen tilldelas via Juniorpoolen.
Flödet startar med nya tröjor till U10, som sedan lagen behåller under juniortiden.
Innan utdelning genomförs en funktionskontroll.
Klubben har ett samarbete med Dunross för juniornivån.
Viktigt: Alla juniortröjor ska ha Dunross-loggan på magen.
Efter kontroll och tryck går tröjorna ut till de olika juniorlagen.
3. Barnpool
Omfattar: U7, U8 och U9.
Matchtröjor till de yngsta spelarna fördelas via Barnpoolen.
Flödet sker genom funktionskontroll innan tröjorna tilldelas ut.
U8 bibehåller stället tills de blir U10 där de lämnar in till poolen som sedan tilldelas U8 igen.
Barnstorlekarna är markant mindre än junior- och seniorstorlekarna, vilket är viktigt att ta hänsyn till vid beställning.
Tröjorna för barn slits inte lika mycket som för äldre spelare, vilket gör att de ofta har längre livslängd.
Behovet av nyinköp är därmed mindre frekvent än för junior- och seniortröjor.
Vita matchtröjor finns att låna av klubben.
Lagen kan, på egen bekostnad, beställa egna vita tröjor enligt Huddinge HKs profil på Stadium Teamsales i Kungens Kurva. Matchtröja får enbart bäras i match och representationssammanhang, aldrig i träning.
När/om en spelare inte betalar medlemsavgift ska denna lämna tillbaka matchtröja till föreningen. Samma gäller om spelare växer ur sin matchtröja. Provstegar finns att låna, kontakta klubbens materialansvarig.
Föreningens ambition är att tillhandahålla ledartröja till alla tränare som är aktiva under träning och match, vartannat år med start säsongen 17/18.
Som ledare i Huddinge HK är vi alltid ombytta i ledarkläder enligt profilen till både träning och match.
Föreningen tillhandahåller ledartröjor och ledarpiké enligt följande riktlinjer till tränare som har erlagt medlemsavgift och uppfyller klubbens krav på utbildning etc:
Aktiva tränare på match/träning: Max 3st /lag (Ledartröja)
Unga ledare upp till 17år får alltid ledartröja.
Ledarpiké och ledartröjor efterfrågas av ansvarig ledare i resp lag till klubbens materialansvarig, material@huddingehk.se
Alla ledarkläder finns i profilen på Stadium Teamsales - Huddinge HK under rubriken ledare och kan beställas lagvis för självkostnadspris om man önskar komplettera eller utöka antalet i gruppen.
Som spelare i Huddinge HK är vi alltid ombytta i spelarkläder enligt profilen till både träning och match.
Till säsongen 20/21 så tränar alla Huddinge HK spelare i alla våra lag i profilens träningströja.
Alla träningskläder finns i profilen på Stadium Teamsales - Huddinge HK och i butiken Stadium Kungens Kurva till självkostnadspris.
Övrig klädsel som match och träningsshorts, overall, strumpor, tränings t-shirt, skor och andra representionsartiklar finns att köpa i klubbens färger/logga på Stadium i Kungens Kurva. Vissa artiklar är lagbeställningar och finns inte i butiken, se profilen för mer info Stadium Teamsales - Huddinge HK
Provstegar för profilen finns oftast att låna på Kansliet i Huddingehallen. Kontakta Material@huddingehk.se för att komma åt dessa.
Vi använder oss av kakor (cookies) för att vår webbplats ska fungera bra för dig. De används även för webbanalys i syfte att hjälpa oss att förbättra våra tjänster.
Så använder vi cookies